News Center

News Center

Company News

2022.02.24
SY6103 Helps OPPO Enco X2 to Enter the Global Market

On February 24, 2022, OPPO Enco X2 flagship TWS earbuds were launched globally. The earbuds, jointly designed by OPPO and Dynaudio, adopt SY6103, the intelligent charger IC of Thinkplus Semiconductor, to meet high performance requirements such as fast charging, safety monitoring and ultra-low power dissipation. Since its release, SY6103 has been widely used in TWS earbuds, smart watches, smart bands and other products, and has been unanimously praised by customers from many brands.

1.jpg


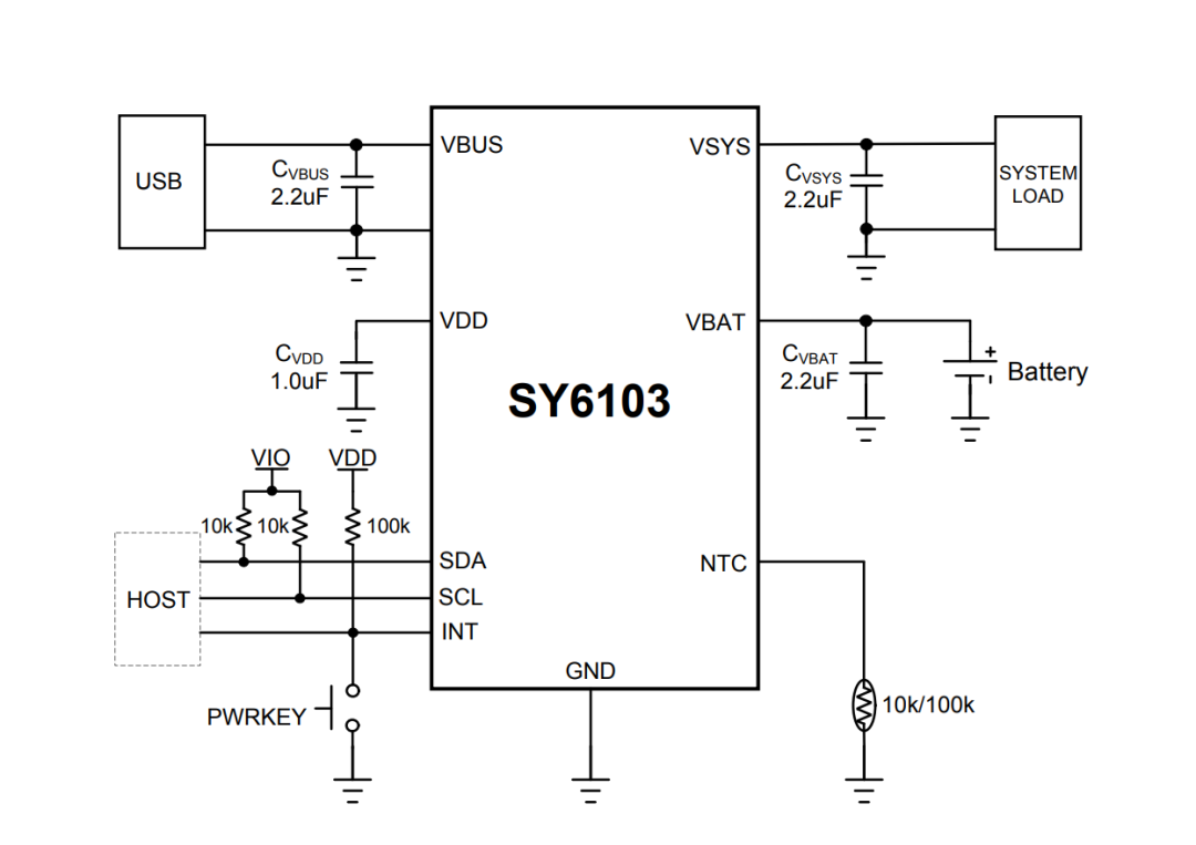
SY6103 is a highly integrated single lithium-ion / lithium polymer battery linear charger IC with system power path management function for small portable wearable devices. The integrated path management gives priority to the power supply of the system even if the battery is undervoltage. It is of plug-and-play type.


SY6103 also has the functions of precharging (PRE.C), fast constant current charging (CC) and constant voltage (CV) regulation, as well as charging end point control and automatic charge recovery in the event of a drop in battery voltage. SY6103 adopts 1.725mmx1.725mm 9-Ball WLCSP package, and the smaller size design is suitable for more miniaturized electronic products with battery charging.


Performance features of SY6103

l  4.0V-4.5V floating charge voltage with ±0.5% Accuracy and 12.5mV step

l  28V absolute maximum input voltage

l  Linear charge current up to 0.5A with 8mA step

l  3mA default termination current with 1mA step

l  Safe timing during charging

l  Delay timing after charging

l  Battery temperature NTC detection

l  Integrated charging overvoltage protection

l  4.65V default adjustable system voltage (VSYS)

l  Adjustable charge current based on temperature (automatically decrease with the increase of temperature)

l  Dynamic adjustment for input under power, including IINPDM, VINDPM and timely battery recharge

l  Comprehensive protections, including hiccup mode for VSYS over-current and short-circuit, battery over-voltage, input over-voltage and over-temperature protections

l  Configurable delay to ship mode

l  9.5uA standby power dissipation and 0.5uA in ship mode

l  Complete status upload and interruption mechanism

l  Comprehensive system reset mechanism, including watchdog reset, KEY reset and Cold Reset for software upgrade

l  IEC62368-1 CB certified


SY6103 internally integrates I2C communication module, and the host can flexibly configure charging parameters and display charging status, and can report relevant interruptions. It integrates comprehensive reset functions for charge-discharge watchdog timer, KEY, register (one-button) and cold reset for software upgrade.


In the past two years, with its leading supply and full range of commercial brands and models, Thinkplus Semiconductor has become the leading enterprise of power management systems for integrated circuits in the TWS industry. Relying on more innovative technologies, better product performance and a richer product portfolio, Thinkplus Semiconductor will help customers create more flagship products in global markets.

2.png

(Schematic diagram of SY6103 typical application)


If you are interested in this product, please apply for samples and development boards via sales@tkplusemi.com.

Return to List