Product Center
MP5043 Sample Application
General Description

MP5043 is a power bank solution device which is highly integrated with switchcharger and synchronous boost output. 
The MP5043 has two operating modes, charge mode and boost mode, to manage the system and battery power based on the state of the input.
When input power is present, the MP5043 operates in charge mode. It automatically detects the battery voltage and charges the battery in the three phases: trickle current mode, constant current mode and constant voltage mode.
Boost will be enabled by pressing the KEY or insertion a load at standby mode when the battery voltage is higher than 3.2V.

Features

Low quiescent current: 75uA

Switch charge with high efficiency up to 90%@2A

Charge current up to 2A

Frequency for charger:1MHz

Charge current could be regulated by the temperature, this realize the maximum charge rate, without overheat risk

C/10 charge terminated and recharge automatically

Terminated charge voltage :4.2V(MP5043)/4.35V(MP5045), the accuracy is ±1%

Regulate the charge current refer to the adapter’s ability automatically

Boost output 5.1V with High efficiency up to 94%@2A

Frequency for boost:500KHz

Output current up to 2.4A (Max)

Detect the load automatically and auto shunt down at no load condition

Original temperature management technology for boost

Over-current protection (OCP), over voltage protection (OVP), overtemperature protection (OTP) and short circuit protection (SCP) are integrated for boost

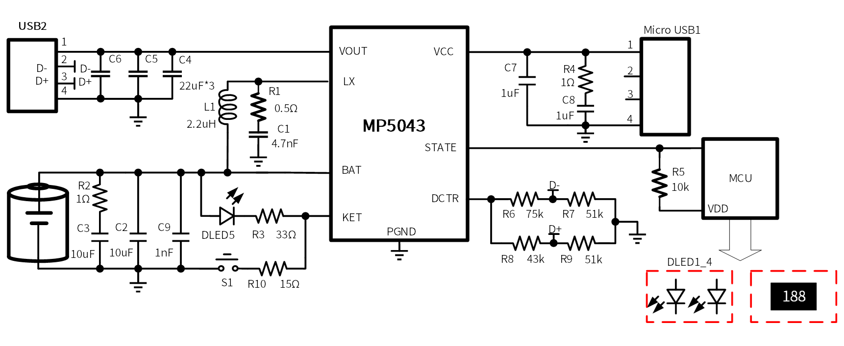
Typical Application Circuit Diagram
Applications

Sub-Battery Applications

Power-Bank Applications for Smart-Phone Tablet and Other Portable Devices