Product Center
SY7100 Sample Application
General Description

SY7100 is a highly efficient, fully integrated 5W wireless charging receiver IC with WPC Qi V1.24. The efficiency of the integrated low on resistance synchronous rectifier is up to 94%, and the output voltage of the integrated LDO is adjustable. A digital controller is also provided for calculating the power received by mobile devices, and sending the data to the transmitter for foreign object detection (FOD), which ensures safe wireless charging. SY7100 incorporates an 8-bit CPU With 256 Bytes RAM and 8k Bytes MTP. Internally, there is a multi-channel 12-bit SAR ADC for voltage, current and NTC sense, 3 timers, UART, I2C controller and PWM. SY7100 is available in QFN28 4*4 package.

Features

8-bit CPU

256 Bytes RAM

8k Bytes MTP

3 timers

1 UART

I2C interface

1 11-channel 12-bit ADC

Multiple purpose GPIOs

1 multi-channel output PWM controller

3 LED constant current drivers

Support external interrupt wake-up

Key detect and wakeup

Hall detect and wakeup

external VBUS to VOUT MOSFET Driver

Fully integrated wireless charging receiver solution:94% peak AC-DC conversion efficiency; Fully synchronous rectifier;  WPC V1.24-compliant;  Adjustable output voltage

Compliant with WPC V1.24 foreign object detection (FOD)

Dynamic rectification control of rectifier for better dynamic load response

Rectifier over-voltage protection, single resistor over-voltage clamp

Over-voltage, over-current and short-circuit protections of LDO

Chip over-temperature protection and thermal shutdown

NTC protection

28V breakdown voltage

(standby current less than)10uA in Sleep mode

Support ISP/IAP

QFN28 4*4 package

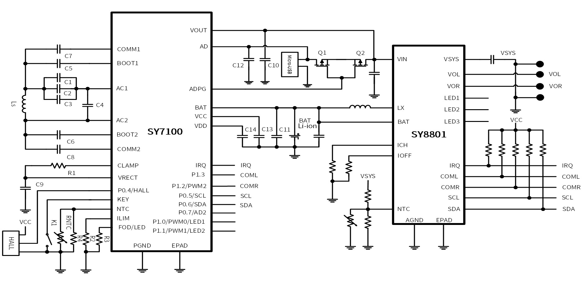
Typical Application Circuit Diagram
Applications

TWS cradle charging

Wireless charging receivers