SY6201 is a low-power and high-precision switch charger of NVDC architecture. It integrates charge, boost converter and protections, optimized for fast charging applications of small capacity lithium-ion batteries, charging current up to 2A and termination current down to 10mA. The standby current is less than 13uA and ship mode current is less than 3uA.
The charging profile can be configured by I2C. The minimum step of charge voltage regulation is 10mV and the step of charge current is 20mA. Safety features are including JEITA profile, safety timer, and over-voltage/over-current/ under-voltage protection. The boost converter output maximum current 1.2A. The quiescent current of boost mode is less than 500uA and it also has high efficiency at light load.
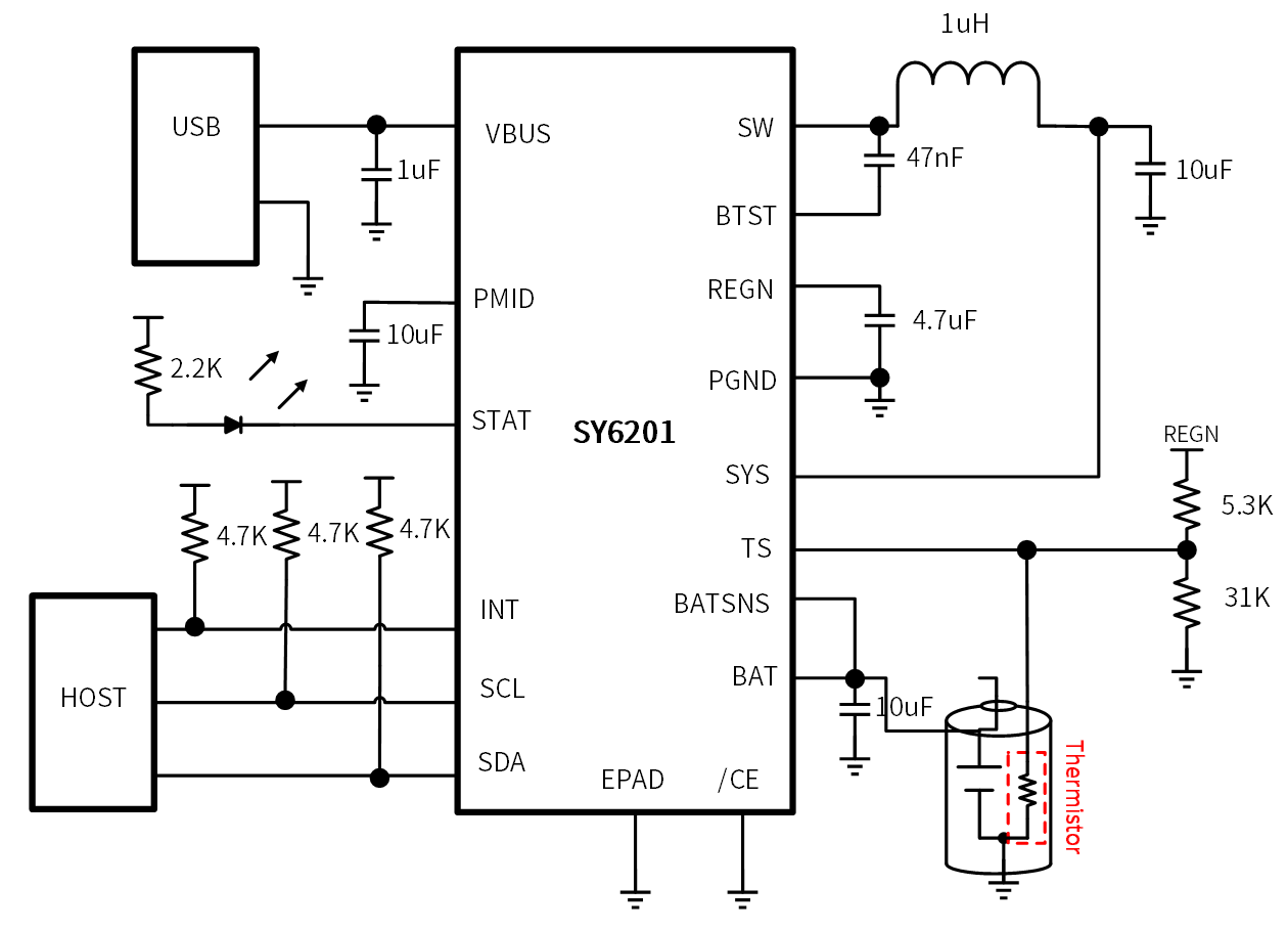
SY6201 package is QFN16-4 mm * 4 mm.
High-accurate switch charger: 1.5MHz switch frequency with 1uH inductor, ±0.5% charge voltage, regulation(10mV/step adjustable), 5% charge current regulation@1.5A, Low termination with high accuracy 20mA±2mA, Charging current up to 2A, 92% efficiency at 1A: Programmable top-off timer, BATFET Ron 44mΩ
Boost mode with low quiescent current: PFM mode quiescent current 500uA, 1.2A output current maximum, with four step output voltage
NVDC power path management:Programmable input current limit (IINDPM) and input voltage limit (VINDPM)
10.5uA leakage current in standby mode and 1.2uA leakage current in ship mode
protections: input over-voltage protection, Battery over-current/over-voltage/under-voltage protections: Boost output over-voltage/over-current protections: Thermal regulation and thermal shutdown
Flexible reset functions: System reset by VBUS insertion, watchdog or push-button
Wireless headset and charging case
smart watch
portable devices