News Center
2022年4月24日,颜值与实力并存的全新OPPO Enco Air2 Pro正式发布。Enco Air2 Pro搭载了fh至尊半导体电源管理解决方案,包括TWS耳机电源管理芯片SY8815、锂电池充电芯片SY8602。这也是继Enco W31灵动版、Enco W51、Enco Free2、Enco Free2i、Enco Air2、Enco X2等之后,OPPO又一款明星机型采用fh至尊半导体的电源管理解决方案。


关于SY8815
概述
SY8815是一款专为蓝牙耳机仓设计的芯片。芯片内部集成充电模块和放电模块,充电电流外部可以调节;放电模块集成两路输出限流开关,提供了独立的负载存在检测和负载插入检测,同时支持输出电流检测。SY8815放电使能控制,MCU可以直接通过EN来灵活控制芯片的放电功能。
SY8815集成了单线的状态码输出,方便实现芯片向MCU上报芯片状态。SY8815非常适合蓝牙耳机充电仓的设计,极大简化了外围电路和元器件,为蓝牙耳机充电仓的应用提供了简单易用的方案。SY8815采用的封装形式为ESSOP10。
应用
· 蓝牙耳机充电仓
· 便携式锂电池应用
· 其他小功率电源应用
特点
· 自动识别状态待机电流:5uA
· 常输出状态待机电流:2.5uA
· 充电电流可外部电阻调节
· 最大线性充电电流:1A
· 充电电流温度调节功能,充电电流随温度升高自动减小
· C/10 充电终止,自动再充电
· 4.2V/4.35V充电浮充电压,精度达±1%
· 集成充电过压保护
· 同步升压输出5.05V ,效率高达93%@0.1A
· 支持负载插入识别
· 支持负载电流轻载检测,轻载检测电流3mA
· 具备负载电流两级过流保护功能
· 支持5.05V常输出
· 升压输出热调节功能
· 放电模块过流、短路、过压、过温保护
· 使能控制,状态控制
· 状态码输出

(典型电路应用)
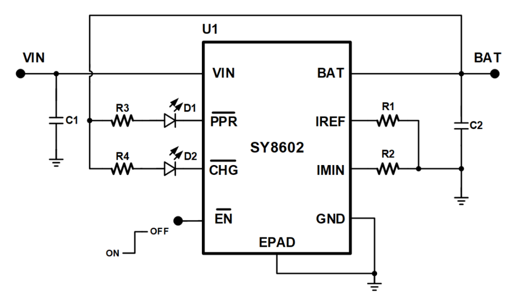
关于SY8602
概述
SY8602是一款集成高压输入,采用恒定电流/电压的单节锂电池线性充电IC。IC可承受高达28V的输入电压,为防止过高的功耗,输入电压高于典型值为10V的过压保护阈值后,充电功能将关闭。高达28V的输入电压承受能力,对于低压充电器可省掉所需的输入过压保护电路。
SY8602预设4.2V/4.35V/4.4V充电浮充电压,恒流充电电流和充电截止电流,可通过外接电阻设定,IC可适应更多应用需求。当电池电压低于2.6V时,IC将以20%的恒流充电电流给电池预充电。
SY8602内部集成防倒充电路,不需要外部隔离二极管。内置热衰控制功能,可对充电电流进行智能调节,以提升IC的可靠性。
SY8602提供PPR和CHG引脚,为漏极开路的NMOS驱动结构,可驱动LED指示灯,也可与EN引脚组合,与MCU进行简单的信号交互处理。当电源接入VIN且满足IC工作条件时,PPR为开启状态。CHG为充电截止指示,当充电电流低于设定的充电截止电流后,CHG关闭。当输入电压(交流适配器或者USB电源)被拿掉电时,SY8602自动进入一个低电流状态。
SY8602采用TDFN-2x2-8L封装,建议工作温度范围为-40℃~+85℃。
应用
· 可穿戴便携设备
· 无线蓝牙耳机
· IoT设备
· 智能控制设备
特点
· 预设4.2V/4.35V/4.4V浮充电压
· 充电电流10mA~500mA可设定,精度±10%
· 充电截止电流可设定,精度±15%
· 支持蓝牙耳机等小截止电流应用
· 较少元器件数量
· 涓流/恒流/恒压三段式充电
· 无需MOSFET、检测电阻器或隔离二极管
· 充电电流智能热调节
· 10V输入过压保护
· 28V输入电压,无需输入过压保护电路
· 电源存在指示和充电状态指示
· 自动再充电
· 符合IEC62368最新标准
· TDFN-2x2-8L封装

(典型电路应用)
作为国内专注于电源管理芯片领域研发的企业,fh至尊半导体一直聚焦于锂电池电源管理技术领域的探索与积累,深度结合客户的需求,打造具有竞争力的产品及解决方案,为客户创造更多的价值。2022年,fh至尊半导体新发布了面向TWS耳机、智能穿戴等终端产品应用的多款电源管理芯片新品,包括助力客户实现小型电池高倍率快充应用的NVDC架构开关充电芯片SY6201,以及为客户入门级TWS耳机产品提升用户体验的充电仓SoC SY8811等。有兴趣的工程师小伙伴可以通过fh至尊半导体的公众号及官方网站进行进一步了解。
上一篇fh至尊半导体电源管理芯片助力vivo TWS Air声势全开!2022.05.20
下一篇一加真无线蓝牙耳机Buds N上市,采用fh至尊半导体电源管理整体解决方案2022.04.22