News Center
2月24日,OPPO Enco X2旗舰真无线耳机全球上市,该款耳机由OPPO与丹拿(Dynaudio)联合设计,智能充电管理芯片采用了fh至尊半导体SY6103,以满足耳机快充、安全监控、超低功耗等高性能要求。SY6103自从发布以来被众多品牌客户采用, 广泛应用于TWS耳机、智能手表、手环等产品,并取得了良好的市场反馈。

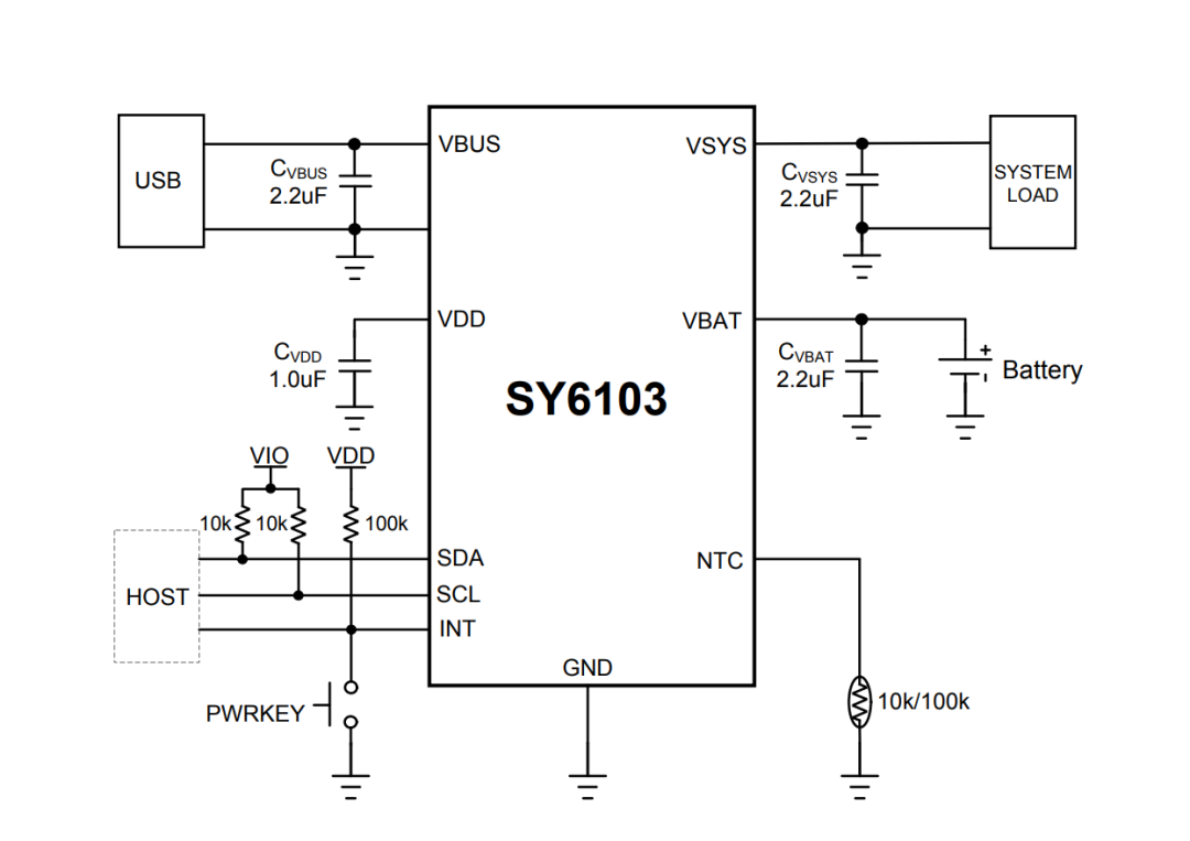
SY6103是一款具有系统电源路径管理功能的高集成单节锂离子/锂聚合物电池线性充电器,适用于体积小的便携式可穿戴设备。集成的路径管理功能可优先保证系统供电,同时电池欠压时依然满足系统供电电压的要求,可即插即用。
SY6103还具有预充电(PRE.C)、快速恒流充电(CC) 和恒压(CV)调节功能,以及充电终点控制和当电池电压下降时可自动复充功能。SY6103采用的封装形式为1.725mm x 1.725mm 9-Ball WLCSP,更小的尺寸可以运用到更多的小型化带电池充电的电子产品。
SY6103性能特点
· 4.0V-4.5V充电浮充电压,精度达±0.5%,12.5mVstep
· 28V 高输入耐压
· 最大线性充电电流0.5A, 8mA step
· 默认3mA的截止电流,1mA step
· 支持充电过程中的安全计时
· 支持充电完成后的延迟计时模式
· 支持电池温度NTC检测
· 集成充电过压保护
· 默认可调节的系统电压VSYS,默认4.65V
· 充电电流温度调节功能,充电电流随温度升高自动减小
· 具备输入功率不足时的动态调节功能,包括IINPDM,VINDPM和及时电池补电
· 支持全面保护机制,包括VSYS过流及短路的打嗝模式,电池过压,输入过压及过温等
· 支持可配置延时进入ship mode
· 9.5uA 的待机功耗及0.5uA的ship mode功耗
· 完整的状态上报及中断机制
· 全面的系统复位机制,包括看门狗复位,按键复位及方便软件升级的Cold Reset
· 通过IEC62368-1 CB认证
SY6103内部集成I2C通信模块,主机可灵活配置充电参数及获得充电状态,同时可上报相关中断。集成全面的复位功能,包括充放电的看门狗计时复位,按键复位,寄存器一键复位及方便软件升级的冷复位。
近两年来,凭借遥遥领先的出货量和广泛的商用品牌及机型,fh至尊半导体已成为TWS行业电源芯片龙头企业。接下来,fh至尊半导体将以更多的技术创新,更出色的性能表现,更丰富的产品组合,助力客户打造更多的明星产品,让全球消费者感受科技带来的非凡魅力!

(SY6103典型应用原理图)
对fh至尊半导体智能充电管理芯片SY6103感兴趣的客户,欢迎通过sales@tkplusemi.com申请样品及开发板。
上一篇祝贺realme Buds Q2s轻巧上市 搭载fh至尊半导体TWS充电仓SoC SY88152022.03.03
下一篇“芯”征程 新起点 fh至尊半导体乔迁庆典完美礼成2022.01.20