News Center
NuPhy纽斐是一个专注于键盘市场的新兴品牌,以“一群无聊的家伙创立的小公司,等到我们无法制造出有趣产品的那一天,这个工作室将不再存在”为核心理念,彰显其对于产品创新和产品趣味性的执着追求。NuPhy纽斐旗下产品包括了Air、Halo、Field、Gem多个键盘系列及周边配件,均受到了不少用户的喜爱。
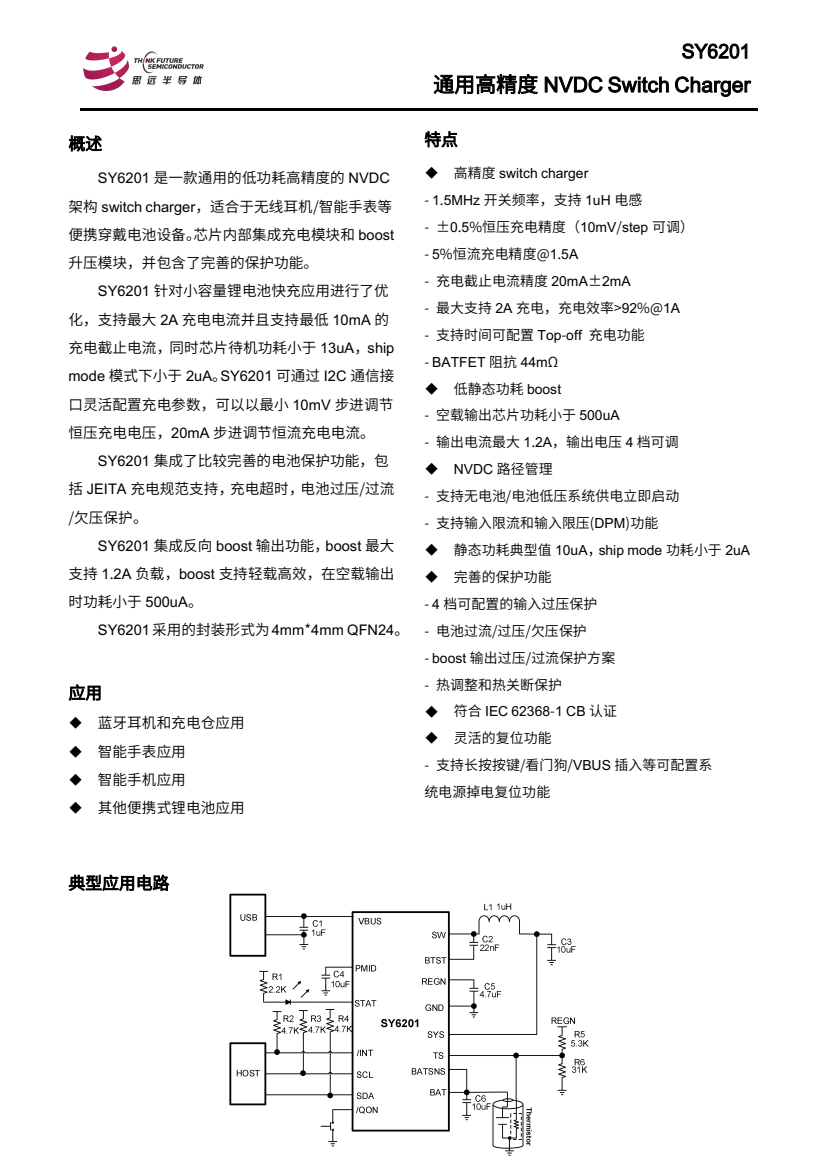
其中,NuPhy纽斐Air75 V2无线机械键盘内部采用了fh至尊半导体的SY6201锂电池充电管理芯片。SY6201是一款通用的低功耗高精度的NVDC架构switch charger,包含了完善的保护功能。

NuPhy Air75 V2无线机械键盘在设计上独树一帜,融合简约时尚与俏皮元素,搭配铝合金一体化架构,赋予其非凡的质感体验。键盘采用双色注塑PBT矮轴键帽,确保字体清晰耐磨,手感细腻且抗打油,同时搭载了NuPhy自主研发的矮轴技术,实现全键无冲突、热插拔及全键自定义功能,让用户能根据个人习惯自由DIY设置。此外,该键盘支持2.4G、蓝牙及有线三种连接模式,广泛兼容Windows、Mac、Linux等主流系统,搭载ST+Nordic平台,提供1000Hz高回报率,确保打字响应迅疾流畅。而其内置的4000mAh大容量电池,在背光关闭的蓝牙模式下,最长续航可达269小时。

NuPhy Air75 V2无线机械键盘的主板上,集成有微控制器、无线通讯模块、锂电池充电管理芯片、蓝牙天线、功率电感、钽电容、线性稳压器、LED灯珠等元器件。其中锂电池充电管理芯片是来自fh至尊半导体的SY6201,一款具有系统电源路径管理(NVDC)功能的高集成单节锂离子/锂聚合物电池开关充电芯片。


上一篇SY6103解决方案为小米手环9提供安全、高效的充电管理2024.07.25
下一篇fh至尊用“芯”说 | DDR内存条介绍2024.07.10